• 400-881-3721
【20240411期】罕见型疾病--IgG4-RD
2024-04-16
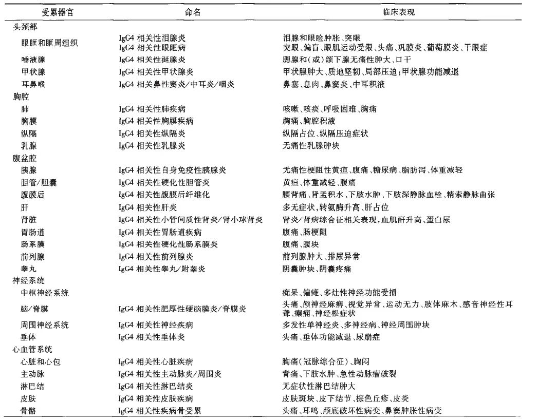
IgG4相关性疾病(IgG4-RD),是一种慢性、进行性炎症伴纤维化的疾病,可累及多个脏器。

2018年5月11日,该疾病被列入国家卫生健康委员会等5部门联合制定的《第一批罕见病目录》。

该疾病目前病因尚未明确,可能与与遗传易感性、微生物感染、异常自身免疫反应等因素有关。

由于 IgG4-RD 患者可以上述任何部位受累起病,疾病临床谱广泛,可累及多个器官,往往造成患者反复就诊得不到正确的诊断。常表现为组织或脏器的肿胀、肿块,早期也无特异性临床表现,通过超声、CT甚至MRT检查常常误诊为肿瘤。所以IgG4相关疾病的漏诊、误诊较为常见。



什么时候应该排查IgG4相关疾病?


① 遇到常见受累部位:胰腺、涎腺、泪腺、腹膜后间隙,特别是多脏器受累时。

② 病理发现非肿瘤,实为炎症。

IgG4-RD是一个多器官受累的纤维炎症性疾病,近十年来医学界对它的认识逐渐增多。日本汇集了来自不同国家、不同专业的 42 名专家,对全球关于该疾病治疗方法总结后颁布了,《IgG4相关性疾病的管理和治疗:2015国际共识解读》为临床医生提供诊治指导。由于该疾病误诊率高,所以组织活检对该疾病的确诊具有重要的意义,能够排除恶性肿瘤和与 IgG4 相关性疾病有 相似的临床和病理特征疾病,可见疾病的疑难程度。


哪些人群建议进行血清IgG4检测?

01
自身免疫性疾病:有胰腺、唾液腺、泪腺等腺体受累,临床症状疑似IgG4相关疾病的患者;系统性红斑狼疮、系统性硬化症、干燥综合征、ANCA相关性血管炎、桥本甲状腺炎患者等自身免疫性疾病患者。
02
 感染:脑膜炎、肺炎和反复呼吸道感染的儿童和成人;因免疫缺陷易感染患者。
03
 儿童免疫功能评价以及免疫缺陷疾病患者
04
 IgG及亚型异常者:总IgG水平升高或降低的个体;孕妇IgG亚型阳性的新生儿ABO溶血患者
05
 其他疾病:易合并IgG亚类升高或降低的各种疾病,如非霍奇金淋巴瘤、胃癌和过敏疾病患者;临床表现咳嗽、胸痛、咯血等疑似间质性肺病患者。